【摘要】目的调查和了解保山地区啮齿动物的组成、分布和生物学特征。方法对多年调查结果和监测资料的数据进行整理和分析。结果发现保山地区啮齿动物有6科21属46种。以黄胸鼠为优势种,占捕获总数的58.73%,该鼠是鼠疫菌的重要贮存宿主。密度高峰在室内出现于4、8、10月,在农田出现于5月和9月。该鼠全年均能繁殖,怀孕率年平均为548%,以4-5月最高(8.60%和901%),其次为8-10月(631%~738%),最低为1月(281%);怀孕率消长呈双峰型春末夏初峰期显著高于秋峰期(t=7345,P<001)。黄胸鼠两性之比雌性多于雄性。结论大面积灭鼠工作不仅大幅度控制了黄胸鼠的数量,也破坏了鼠类季节性变化的一般规律,这对鼠疫菌的长期保存可能起到抑制作用。
啮齿动物是多种自然疫源性疾病的贮存宿主,研究其种类的组成、分布及其消长趋势,对于预防鼠传疾病将起着重要意义。保山市是鼠疫、恙虫病、旋毛虫病、地方性斑疹伤寒等自然疫源性疾病的流行区。调查该地区啮齿动物的种类、数量及其在不同景观中的分布状况,对制定防治鼠传疾病的对策都具有一定的理论和实践意义。
1自然概况
保山市地处云南省西部,位于横断山脉南部,东经98905~10002′,北纬2408~25°51′之间,东与临沧地区接壤,东北与大理白族自治州相连,北与怒江傈僳族自治州、西南与德宏傣族景颇族自治州毗邻西北和正南与细甸交界。国境线长16778km,总面积19040km2。境内有高黎贡山、怒山、云岭山脉和怒江龙川江以及环绕东侧的澜沧江,构成山峰起伏、峡谷纵横的复杂地形,将其分割成很多南北走向的江河、平坝。海拔在471~3780m之间,形成典型的垂直性
气候,适于多种动物栖息、繁殖。啮齿动物包括常见的家、野鼠及松鼠、鼯鼠等40余种中小型兽类,黄胸鼠( Rattus tanezum)为优势种,是鼠疫菌的主要贮存宿主。农作物以种植水稻、小麦、玉米、甘蔗为主。
2材料与方法
2.1资料来源结合鼠疫疫情监测和调查工作,查阅保山市1951年以来的鼠防工作总结报告、鼠疫监测年度报表,以及1957年、1965年云南省鼠疫疫源地调查报告等资料,并参考有关文献资料3,同时对云南省鼠疫防治所第三防治站1955年保山市啮齿动物调查资料进行统计和整理,以获得完整而可靠的分析数据。
2.2统计学方法将监测和调查数据进行复核、整理、统计分析。计数资料用x检验;计量资料用两样本均数比较的t检验。
3结果
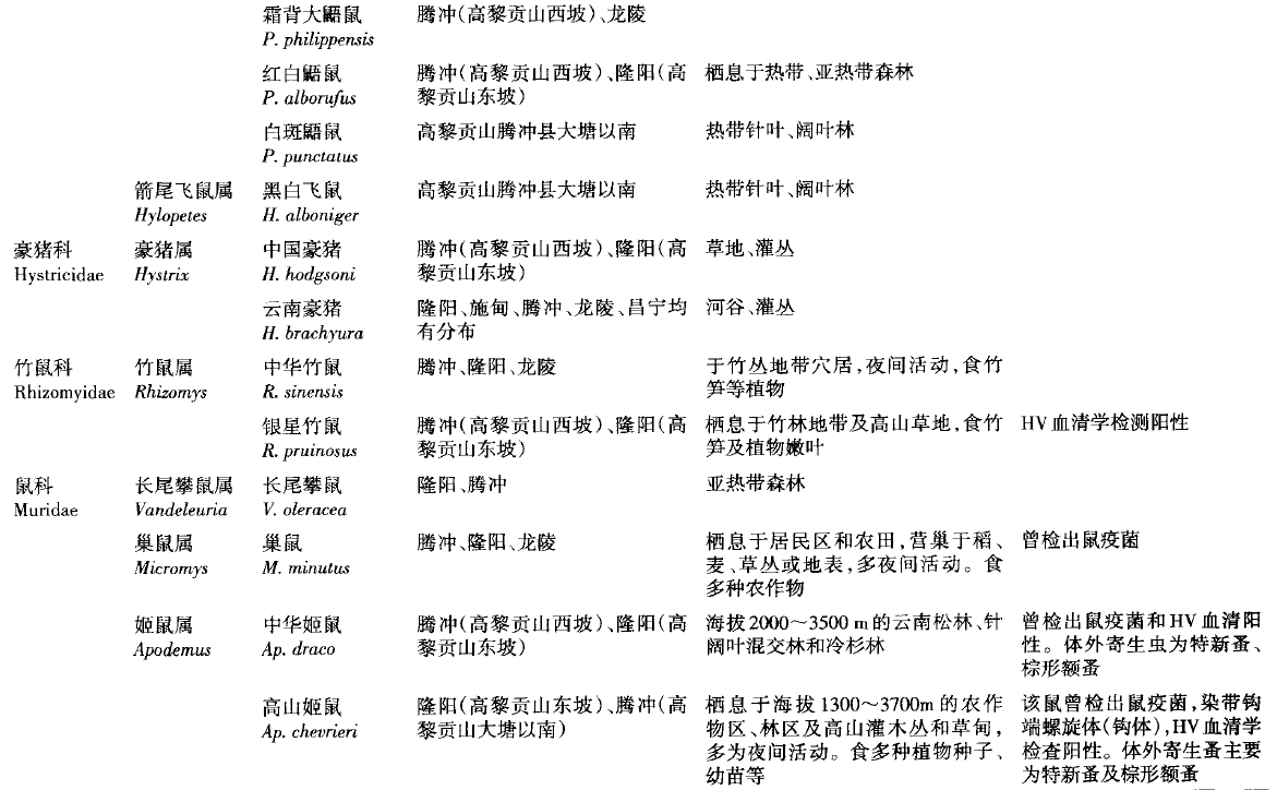
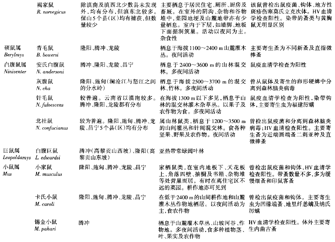
3.1啮齿动物的组成、分布及与疾病的关系通过历年的调查共发现啮齿动物有6科21属46种4,详见表1。





3.2鼠疫重要宿主黄胸鼠的生物学特征保山市在1991-1992年鼠疫疫情监测中,捕获啮齿动物和食虫动物4114只,其中黄胸鼠2416只,占捕获总数的5873%。据腾冲县、隆阳区1953-1956年在386只家鼠及食虫类动物中检出鼠疫菌的结果看,以黄胸鼠的检出数最多,共计377只,占9767%;1983年和1994年隆阳、腾冲、施甸县(区)发生家鼠鼠疫流行时,检出的6株鼠疫菌全部来自黄胸鼠。从以后多个年份的调查结果看,黄胸鼠都是保山市居民区的绝对优势种8。

3.2.1黄胸鼠的季节消长1988年,在保山市腾冲县荷花乡海拔1195m的居民室内、农田及甘蔗地用夹日法进行调查,在室内共布放鼠夹1774夹,捕鼠223只捕获率为1257%,全年各月中捕获率波动较大,各月间差异有统计学意义(x2=57.47,P<001),高峰期出现在4、8、10月。在农田,共布放鼠夹1785夹,捕鼠31只,年平均捕获率1.74%;甘蔗田布放鼠夹1788夹,捕鼠28只,年平均捕获率1.56%,二者之间差异无统计学意义(x=0.16,P>0.05),但显著低于室内捕获率。两种生境全年各月捕获率波动较大(x值分别为644和22.37,P<0.01),并出现5月及9月高峰期,此期间正是室内捕获率较低月份,分析原因可能是室内黄胸鼠向外迁移之故,或因农作物缺乏鼠类容易上夹而被捕获(图1)。根据云南省家鼠鼠疫疫源地地面游离蚤指数季节消长变化看出,全年有2个高峰,分别在3月和5-7月;在8-10月的蚤指数有一个相对平稳期。反映鼠密度与蚤指数的高峰基本上与云南省人间腺鼠疫流行高峰期相吻合。
鼠类捕获率的季节性变化,不仅取决于繁殖及自然因素等,同时也受到人们生产、生活及人为活动影响。在保山市隆阳区的观察也说明了此点。如1984年在居民区室内共布笼22254个次,捕获率最高为1月及2月,分别为1386%和1000%,最低为3月,捕获率3.05%。1985年起,通过大面积连续灭鼠以后,在灭鼠户实行长期设置毒饵盒供鼠类盜食,吃完再补充毒饵的办法,于1986年再布放鼠笼20476个次,平均捕获率129%,捕获率最高在12月,为1.33%,最低在5月为0.21%。说明大面积灭鼠工作不仅大幅度控制了黄胸鼠的数量,也破坏了鼠类季节性变化的一些规律。
3.2.2黄胸鼠的性比与繁殖情况据1954-1958年的资料统计〔306510只,性比:/(♂+♀)×100%〕
雄性有145647只,雌性160863只,性比为4752%(其中腾冲县为50.00%,隆阳区为5489%)。据对5个县(区)1970年、1982-1989年7743只鼠统计,雄性3620只,雌性4123只,性比为46.75%,与1954-1958年的调查结果基本相似。总的看来,是雌性个体多于雄性个体,但在不同年份、地区及体重组之间亦有定差别。
据保山市1955-1959年(原10个县1个镇)的调查资料,黄胸鼠全年各月均有妊娠鼠岀现,表明其繁殖期甚长。据对68063只成年雌鼠分析,怀孕率年平均为548%,最高为4-5月(860%和901%),其次为810月(631%~738%),怀孕率消长呈双峰型,春末夏初峰期(4-5月)显著高于秋峰期(t=7.345,P<0.01)。怀孕率最低为1月(2.81%)。但由于地区、气候、食物等因素不同而有差异,不仅反映在年平均怀孕率各小区间有差异,同时怀孕率的消长方面也有明显差别。这也是形成小区黄胸鼠数量比例不同的重要因素之一.
在剖检的孕鼠中发现,具有子宫斑的雌鼠再次妊娠的现象,可见黄胸鼠每年繁殖至少2次以上。为比较近几年与1955年黄胸鼠的怀孕情况,现以保山市(即今隆阳区)进行分析。1955年1-7月平均怀孕率为17.71%(31/175),同期的1983年及1985年分别为15.13%(126/833)和12.46%(43/345),经t检验差异无统计学意义(1955年、1983年、1985年t值分别为0.857,1.620,1.101,P值均>0.05),说明不同年度的鼠怀孕率无明显变化,但各月的怀孕率有所不同,其中以1月较为突出。1990年黄胸鼠怀孕率为12.50%,1995年增至23.50%,上升率为46.81%,很可能与近些年来气温升高、作物种类增多及栖息场所较多等有关。
根据1955-1956年剖检的8821只孕鼠结果,黄胸鼠每胎最多达18只,最少1只,平均胎仔数62只,以3月最高(7.02只),4月最低(582只)。据1984年在施甸县剖检孕鼠234只观察,每胎产仔数最多16只,最少2只,平均6.13只。
4讨论
保山市属云南省历史家鼠鼠疫疫源地之一,曾多次发生人间鼠疫流行。当地山峰起伏、峡谷纵横,其海拔在471~3780m之间,形成典型的垂直性气侯,适宜于多种动物梄息繁殖。在山地自然环境条件下,属于环境异质性较髙、森林植被保护较好、宿主及其寄生蚤多样性较高的地区,对鼠疫菌的长期保存、降低疾病流行成因的条件和机制可能有利。大面积灭鼠工作不仅大幅度控制了黄胸鼠的数量,同时也破坏了鼠类季节性变化的一些规律,这对鼠疫菌的长期保存可能起到抑制作用。通过对鼠疫重要宿主黄胸鼠的季节消长、性比、繁殖情况的统计和分析,可为进一步的预防和控制提供帮助。



